bat365在线中国登录入口
网站首页
学院简介
体育学院简介
党政机构
机构设置
师资队伍
教授
副教授
讲师
助教
行政管理人员及教辅干部
硕导队伍
学科建设
省级精品课程--民族传统体育
校级品牌专业
校级优质课程
省级教学团队
研究生教育
学科管理
学科基地、平台
专业建设
教学科研
学生工作
党建工作
运动竞赛
民族体育
校友工作
体质测试
学校首页
返回首页
学校首页
设为首页
加入收藏
网站首页
学院简介
机构设置
师资队伍
学科建设
教学科研
学生工作
党建工作
运动竞赛
民族体育
校友工作
体质测试
学科建设
省级精品课程--民族传统体育
校级品牌专业
校级优质课程
省级教学团队
研究生教育
学科管理
学科基地、平台
专业建设
学科管理
您现在的位置
|
网站首页
>
|
学科建设
>
|
学科管理
>
|
正文
>
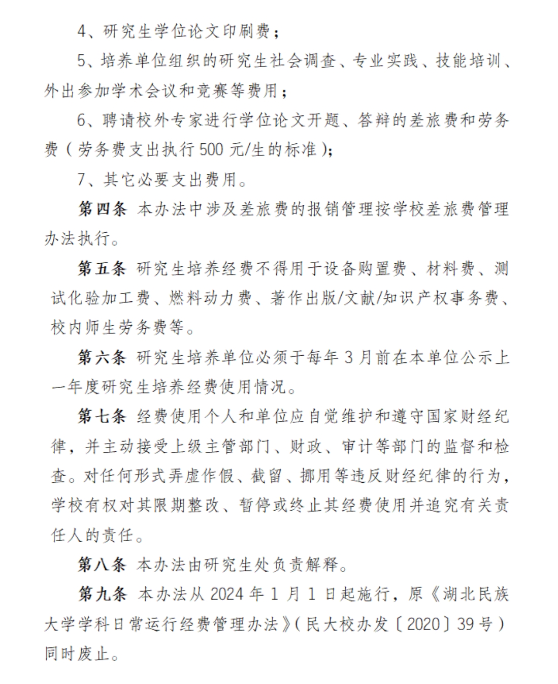
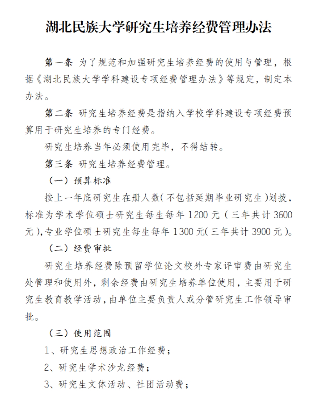
bat365在线中国登录入口研究生培养经费管理办法
时间:2024-06-24 编辑:tyxy 点击:
上一篇
: 体育学院学术委员会章程
下一篇
: bat365在线中国登录入口学科日常运行经费管理办法(2024年修订版)