

经个人申报、学院推荐等环节,最终确定3件作品代表我院参加第十三届“挑战杯”大学生课外学术科技作品竞赛校级竞赛,现将结果予以公示(名单附后),公示期为3月17日至3月20日。公示期内如有异议,请向学院办公室反映。
联系人:高变丽
联系电话:18372568566
工作邮箱:2313591205@qq.com
bat365在线中国登录入口民族学与社会学学院
2021年3月17日
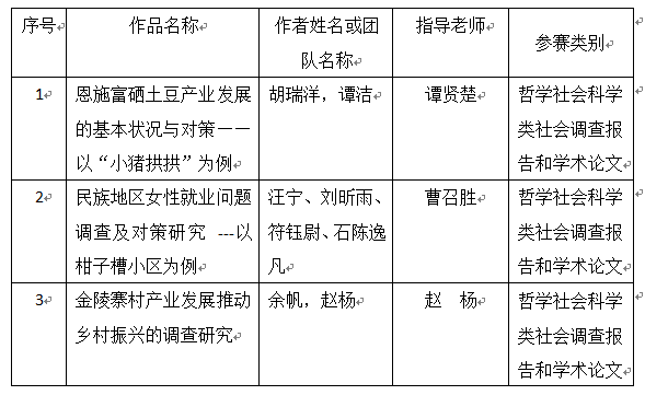
第十三届“挑战杯”大学生课外学术科技作品竞赛校级竞赛民族学与社会学学院拟推作品一览表
copyright ©2024 bat365在线中国登录入口民族学与社会学学院 版权所有 | 地址:湖北省恩施市学院路39号(445000) 电话:0718-8298329 | 鄂ICP备05003316 | 恩公网安备42280002000464号
copyright ©2024 bat365在线中国登录入口民族学与社会学学院 版权所有 地址:湖北省恩施市学院路39号(445000) 电话:0718-8298329 鄂ICP备05003316 | 恩公网安备42280002000464号