投稿邮箱

智慧团建

青年信箱

关于推荐湖北省第十三届“挑战杯”大学生课外学术科技作品竞赛参赛作品名单的公示

来源:日期:2021-04-06 17:10:26 点击:

校属各单位:

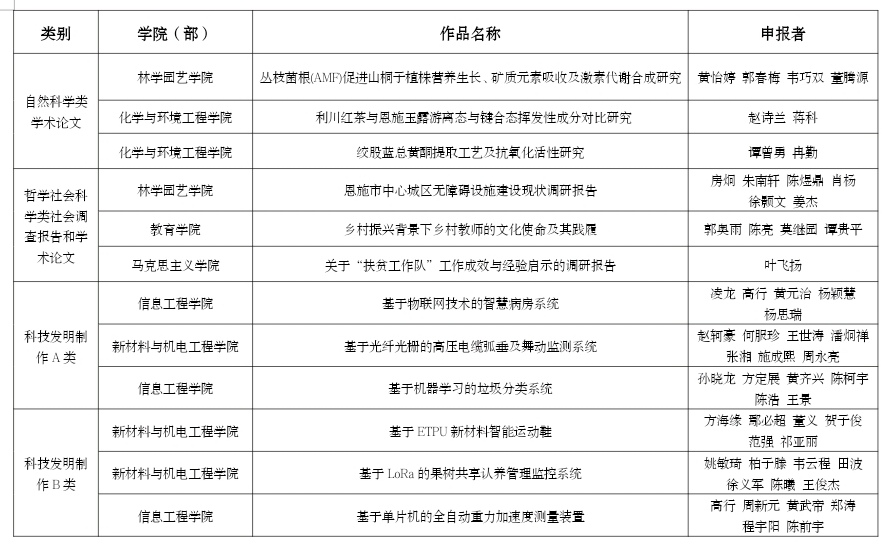
     根据《关于组织开展湖北省第十三届“挑战杯·中国银行”大学生课外学术科技作品竞赛的通知》(鄂青联发〔2021〕4号)文件要求,经个人或团队自主申报、院级初赛、校级复赛、校级决赛等环节评审,按照综合成绩排名,拟确定了12个项目参加北省第十三届“挑战杯”大学生课外学术科技作品竞赛,现将参赛作品名单予以公示,公示时间为2021年4月6日至10日。公示期内如有异议,请向校团委反映,联系电话:0718—— 8437561。

 

     附件:关于推荐湖北省第十三届“挑战杯”大学生课外学术科技作品竞赛参赛作品名单的公示

 

                                                                                共青团bat365在线中国登录入口委员会

                                                                              2021年4月6日